cavallino wrote on 26.04.17 at 23:57:52:
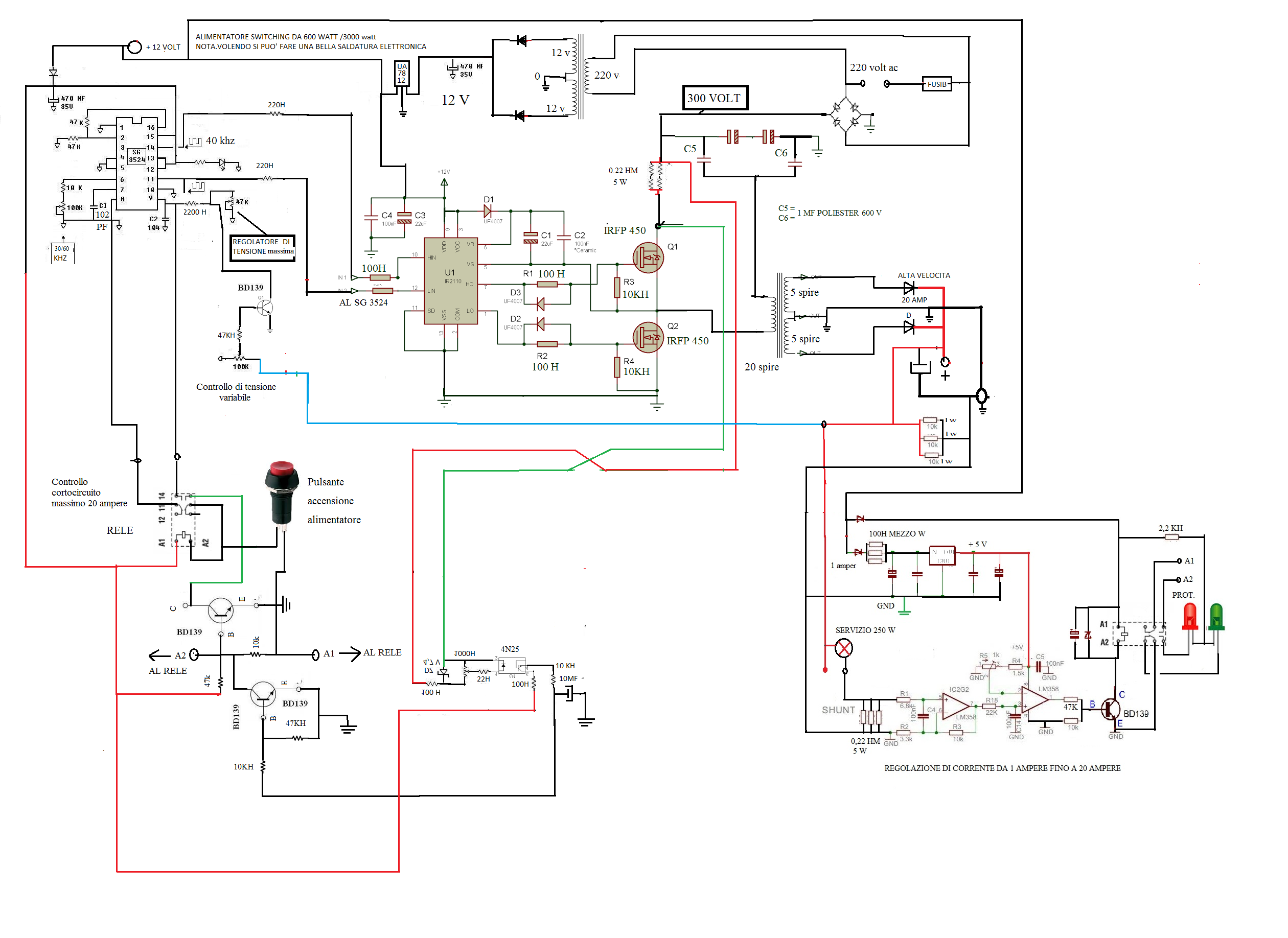
Come vedi Elettro sono quattro fesserie e hai un bel alimentatore protetto su tutti i punti di vista
Io adoro i tuoi schemi ,proprio perché sono semplici e garantiti dalla sperimentazione.
Spesso si fanno mille calcoli ,ma poi la pratica ti aspetta con qualche sorpresa inaspettata

.
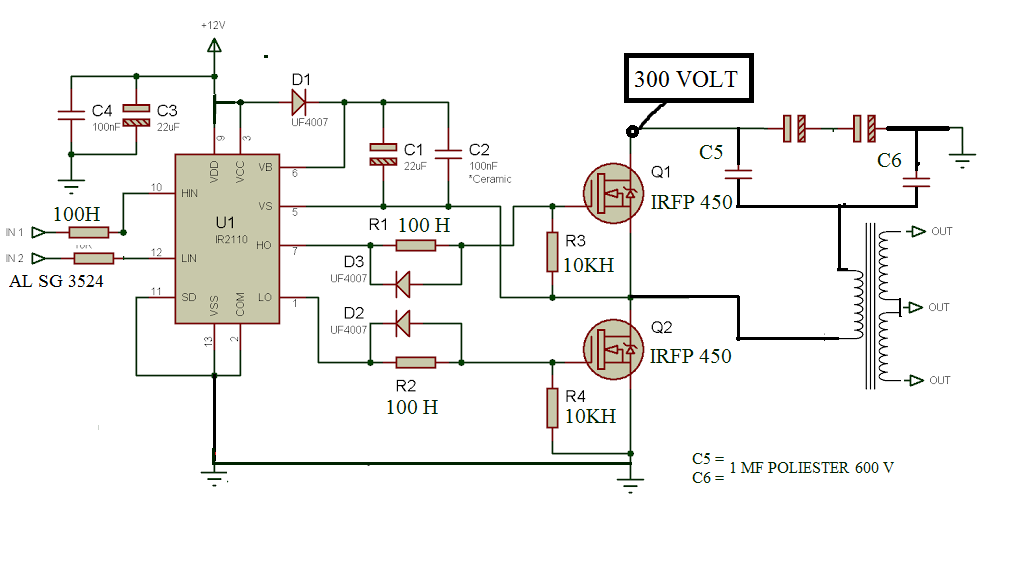
Io ho un E71 3C90 ....un bel bestione da dover domare.
La sua frequenza di lavoro è simile alla tua ,però vorrei arrivare al suo limite superiore (frequenza più alta ...potenza più alta) diciamo sui 100Khz.
Il mio problema è sapere come si avvolge ...
A quelle frequenze usano filo di litz e diavolerie varie ,ma ciò capito poco.
Forse è meglio scendere di frequenza...portarlo al limite per scoprire quanta potenza è possibile prelevare.
Ho provato con la teoria ,ma i conti non mi tornano....
Mi viene sempre meno potenza di quella che nella pratica è possibile prelevare (calcoli eseguiti con nuclei più piccoli) .
Il mio scopo è appunto uno step up 48V ---> 400