Pinko il 31/7/2017, 0:26
Trasformare un inverter di rete tree fase a isola
Come da titolo vorrei strasformare questo inverter di rete da 10kw a isola alimentatato a 600v. Si potrebbe lasciarlo tree fase (al momento non ho la necessità), oppure full bridge da 3kw lasciando libero un semiponte, o tre linee da 3kw, oppure un 10kw mettento in parallelo l'uscita dei tre semiponti e avere anche il neutro, quest'ultima è quella che mi piacerebbe di più, ma non so se con la schedina del grande Elettro si può fare.
Elettro, è possibile farlo? oppure in altro modo, sempre restando con la tua schedina?
Un saluto
Pinko il 7/8/2017, 16:36
Re: Trasformare un inverter di rete tree fase a isola
Il caldo opprimente ci ha fermato tutti?
A rilento sto andando avanti, ho tirato fuori tutti i collegamenti necessari e lo schema dei vari stadi, intanto allego qualche foto.
Se può interessare lo schema completo dei driver con il piccolo flayback lo metto a disposizione.
Buon Lucifero a tutti
Allegati:
ElettroshockNow il 8/8/2017, 22:45
Re: Trasformare un inverter di rete tree fase a isola

...che bella scheda .
È si ....si lavora a rilento ...peccato.
Stavo gustando il pcb ,ma non vedo la scheda pilota?
Forse è quella in basso a destra.
Per il flyback, sembra molto gustoso.
Hai già buttato giù lo schema.
Sembra che Lavori in autooscillazione oppure pilotato da un clock esterno .
Pinko il 8/8/2017, 23:45
Re: Trasformare un inverter di rete tree fase a isola
La scheda pilota! portroppo è impssibile identificarla perchè c'è una grande scheda doppia faccia SMD che ospita tutto il resto.
Quella in basso a dstra è il flayback con le varie tensioni, in realtà sono due flayback uno non isolato e l'altro isolato.
Allego lo schema del driver con il suo piccolo flay, il quale è pilotato direttamente dal flayback principale con un segnale 30vpp proveniente da un avvolgimento dedicato, la piccola ferrite è una E10.
dimenticavo, lo dovrò pilotare con la tua schedina, magari mi dai una dritta.
Allegati:
ElettroshockNow il 9/8/2017, 16:17
Re: Trasformare un inverter di rete tree fase a isola
Molto chiaro il driver con totem e alimentato in duale .
Difficile da capire come pilotano lo switching.
Sono quei 30Vpp che mi mandano fuori strada.
Il segnale pwm potrebbe anche poter pilotare sia l'opto e sia il flyback sfruttando la stessa frequenza portante che dovrà essere idonea per entrambe le applicazioni .
Curioso anche portar l'anodo al pettine !!!chissà a cosa gli serviva ,forse come protezione ponendolo a massa.
Hai qualche info in più su quei 30Vpp ?
Rispetto a gnd li hai misurati ?
ElettroshockNow il 9/8/2017, 16:26
Re: Trasformare un inverter di rete tree fase a isola
Dovresti provare a pilotare un modulo con il segnale pwm proveniente dall'stm32 .
PWM_STM32---> Pin PWM (riducendo la resistenza di polarizzazione del led)
GND_STM32 ---> Pin catodo
GND_STM32 --->Pin GND
+30V ---> Pin pwm32Vpp
0V ---> Pin GND
Alimentando con un alimentatore limitato a 50mA ....
E misurando successivamente sull'uscita
Dovresti ottenere un SPWM 24Khz 14V e -12V
Nota:devo vedere se il Mos è un logic level. ... OK è logic level
ElettroshockNow il 9/8/2017, 16:35
Re: Trasformare un inverter di rete tree fase a isola
Potrebbe anche lavorare diversamente.
Il Mos ha il solo scopo di accendere o spegnere il piccolo Fly che viene pilotato dal principale.
Il segnale SPWM però dovrebbe lavorare sul catodo del led !!!
Pinko il 10/8/2017, 11:00
Re: Trasformare un inverter di rete tree fase a isola
ElettroshockNow :
Difficile da capire come pilotano lo switching.Il gate del mosfet è pilotato sempre da un'altro segnale proveniente dal fly principale.
ElettroshockNow :
Sono quei 30Vpp che mi mandano fuori strada.Colpa mia, scrivendo è pilotato al posto di è alimentato (se lo ritieni necessario corregilo) quei 30vpp infatti sono raddrizzati ma non livellati booo!
ElettroshockNow :
Il segnale pwm potrebbe anche poter pilotare sia l'opto e sia il flyback sfruttando la stessa frequenza portante che dovrà essere idonea per entrambe le applicazioni .
Credo di no, colpa mia anche qui, lo schema va visto un po piu allargato, era solo nella mia testa ma non l'ho disegnato per intero, (tu non potevi saperlo), adesso dovrebbe essere tutto chiaro
ElettroshockNow :
Curioso anche portar l'anodo al pettine !!!chissà a cosa gli serviva ,forse come protezione ponendolo a massa.
Credo sia proprio così, abbassando anche il segnale sul gate del mos.
Per altre info devo alimentare il tutto a 600v, credo che userò un o due piccoli trasformatori, oltre 4000uF a 600v fanno paura.
Scusa se ti ho portato fuori strada.
Un saluto Luigi
Allegati:
ElettroshockNow il 10/8/2017, 20:39
Re: Trasformare un inverter di rete tree fase a isola
Quali scuse ....

Solo ringraziamenti per questa fantastica discussione.
Personalmente ancora non capisco come possano convivere i segnali SPWM con il PWM.
Io penso che :
-il fly può funzionare sia attraverso il mos che l'alimentazione pulsata.
Quindi mi viene in mente che usano i 30Vpp pulsata per far funzionare il fly e usando il il mos solo come on/off.
Lo stesso segnale che va' al mos servirà anche come blocco del driver .
Il segnale SPWM invece modula il catodo.
Così mi sembra logico.
In pratica il fly principale gestisce tramite una sua uscita (che risulterà retroazionata da un'altro output) Il positivo del trasformatorino.
Invierà anche un positivo (se tutto ok) al mos modo e di conseguenza sbloccherà il driver ,pronto a modulare la sua uscita attraverso il segnale spwm che raggiunge il catodo.
Potrebbe secondo te ?
Pinko il 11/8/2017, 12:59
Re: Trasformare un inverter di rete tree fase a isola
Ti ringrazio e il merito è tutto tuo.
ElettroshockNow :
Personalmente ancora non capisco come possano convivere i segnali SPWM con il PWM. E' stata la prima domanda che mi sono posto, convinto che l'SPWM pilotasse l'anodo (così era nella mia testa).
ElettroshockNow :
Io penso che :
-il fly può funzionare sia attraverso il mos che l'alimentazione pulsata.
Quindi mi viene in mente che usano i 30Vpp pulsata per far funzionare il fly e usando il il mos solo come on/off.
Lo stesso segnale che va' al mos servirà anche come blocco del driver .
Il segnale SPWM invece modula il catodo.
Così mi sembra logico.
In pratica il fly principale gestisce tramite una sua uscita (che risulterà retroazionata da un'altro output) Il positivo del trasformatorino.
Invierà anche un positivo (se tutto ok) al mos modo e di conseguenza sbloccherà il driver ,pronto a modulare la sua uscita attraverso il segnale spwm che raggiunge il catodo.
Potrebbe secondo te ?
Non potrebbe essere diversamente, avevo cercato si seguire il segnale del gate ma da un certo punto in poi lo perdevo (complice una vernice trasparente che non avevo notato), mi sono rimesso all'opera e l'ho scovato, detto segnale parte da pin VFB (pin 2) del'UC3845 del secondo fly presente sempre sulla stessa scheda. Ora la mia interpetazione e che (spero di non sbagliarmi):
quanto il pin 2 e a potenziale negativo apre sia il mos che l'anodo del'opto, di conseguenza sia il fly che il led sono interdetti o comunque in una condizione insufficiente per poter condurre, mentre a potenziale positivo sono chiusi entrambi e quindi liberi di svolgere il loro ruolo. Ho afferrato?
Un saluto Luigi
ElettroshockNow il 12/8/2017, 2:23
Re: Trasformare un inverter di rete tree fase a isola
Aspè .....
Proprio oggi ho montato un Fly con l'uc.
Il pin2 è il segnale di feedback .
Il Micro aumenta e diminuisce il suo duty in maniera tale da risentire 2.5V sul Pin2 .
Ma parliamo di uA. ..e di soli 2.5V insufficienti sia per il Mos e ancor meno per l'anodo.
Ricontrolla meglio ...deve provenire da qualche altra parte .
E penso che tale segnale avrà uma tensione sui 12V sempre presente quando è tutto nella norma .
Cmq l'idea di pilotare altri Fly da uno master mi piace tantissimo.
E ancor di più il modo bruto di come li limitano con gli zener.
Hanno trovato un equilibrio tra dimensioni del nucleo e gli zener. .
Pinko il 12/8/2017, 9:28
Re: Trasformare un inverter di rete tree fase a isola
Hai ragione, l'ho misurato lato piste e ho fatto confusione, avessi controllato il datasheet... proviene dal pin 7 Vcc, così adesso torna tutto, e pare che questo sia controllato dal fly principale quello non isolato.
ElettroshockNow il 13/8/2017, 6:45
Re: Trasformare un inverter di rete tree fase a isola
Perfetto .....che bella la retro ingegneria ;) .
Ora ,
Essendo un inverter di rete il Fly principale prenderà alimentazione appunto dalla rete .
Qui puoi optare se lasciarlo così prendendo alimentazione sull'uscita del dc converter principale che dovrai costruire .
Sempre se ho capito bene ....vuoi convertirlo in un HF ?
Per i segnali spwm puoi usare quelli generati dall'stm32 passando attraverso degli npn per pilotare i catodi.
Ma i driver sono 6 ?
Per fare le prime prove ,puoi alimentare il tutto con la rete passando per un piccolo trasformatore 220/220 ...oppure usandone due 220/12 ...12/220 purché da poche decine di watt .
Altra alternativa...forse la migliore è disegnare il Fly principale e modificare le spire del primario e qualche altro componente ,per poter alimentare il tutto direttamente dalle batterie indipendente dal dc/dc elevatore.
Pinko il 13/8/2017, 10:37
Re: Trasformare un inverter di rete tree fase a isola
Tutte le strade portano a Roma, poi ognuno sceglie quella che ritiene oppurtuno.
ElettroshockNow :
Essendo un inverter di rete il Fly principale prenderà alimentazione appunto dalla rete .Sul filtro di uscita c'è una scheda con una serie di condensatori sulle tre fasi ed è connessa sul banco condensatori (devo tirarlo fuori e indagare un pò), ero convinto che dalla rete prendesse solo il sincronismo. Secondo me potrei lasciarlo così com'è perchè il fly principale prende l'alimentazione direttamente sul banco condensatori il quale è diretto sui tre semiponti, quindi alimentando i semiponti alimento anche il fly.
ElettroshockNow :
Sempre se ho capito bene ....vuoi convertirlo in un HF ?E' proprio quello che vorrei fare, un due livelli alimentato in duale e avere il netro, il quale andrebbe portato anche sullo 0V del banco condensatori (attualmente non connesso), se ricordo bene il tuo Arduinverter funziona così.
ElettroshockNow :
Per i segnali spwm puoi usare quelli generati dall'stm32 passando attraverso degli npn per pilotare i catodi. In relazione a quanto sopra quali segnali 1L e 2H?
Si i driver sono 6.
ElettroshockNow :
Per fare le prime prove ,puoi alimentare il tutto con la rete passando per un piccolo trasformatore 220/220 ...oppure usandone due 220/12 ...12/220 purché da poche decine di watt .L'vevo pensata grossomodo così, ho trovato un trasformatore con secondario multifilare, collegandoli in modo opportuno ho una DC +175v 0 -175v il primario potrei limitarlo con una resistenza, ma ho sempre quei 4080 uF connessi. Oppure per fare dei test (più coplesso ma meno rischioso) togliere il fly principale alimentare i fly dei driver a 15v, pilotare i gate con una quadra e alimentare i tre semiponti con l'alimentatore a 30v protetto in corrente. Cosa suggerisci?
Una buona domenica.
Pinko il 13/8/2017, 11:47
Re: Trasformare un inverter di rete tree fase a isola
Ecco il filtro di uscita (credo sia un pigreco) con le protezioni, e la scheda che come dici doveva servire in assenza di tensione ai pannelli, alimentare il fly principale dalla rete.
Allegati:
Pinko il 13/8/2017, 20:02
Re: Trasformare un inverter di rete tree fase a isola
Mi viene in mente che potrebbero essere gli stessi IGBT a fungere da raddrizzatori. Potrebbe essere?
ElettroshockNow il 14/8/2017, 0:46
Re: Trasformare un inverter di rete tree fase a isola
Pinko :
Mi viene in mente che potrebbero essere gli stessi IGBT a fungere da raddrizzatori. Potrebbe essere?Potrebbe ,ma non dovrebbe avere nessun relè tra il ponte e la rete ...e mi sembra strano,ma non impossibile.
Per i spwm puoi usare 1lo e 1ho ,oppure 2lo e 2Ho .
Nell'ultimo firmware le uscite sono complementari e se le usi tutte e 4 avresti due onde sfasate di 180° .
Sfasarle di 60° e aggiungere due ulteriori spwm di altri 60° è un lavoro di un'oretta.
Quando vedi che riesci a creare una singola fase ,possiamo passare alle tre fasi .
Per il discorso fase è neutro ,si è come l'arduinverter.
Il progetto è andato a buon fine in laboratorio ,ma testandolo in una abitazione in certe condizioni (non siamo riusciti a scoprirle ) si rompeva il ponte .
È accaduto due volte ....a distanza di qualche mese !!!!difficile risalire al problema.
È pur vero che l'arduinverter testato non era provvisto della protezione rapida ,come nei video ,la quale consentiva anche corti netti alimentando il ponte anche con la rete .
Lo scopo del progetto era creare un nodo dc sull'alta tensione con neutro in comune.
Pinko il 14/8/2017, 11:04
Re: Trasformare un inverter di rete tree fase a isola
ElettroshockNow :
Potrebbe ,ma non dovrebbe avere nessun relè tra il ponte e la rete ...e mi sembra strano,ma non impossibile.In effetti ha i relè tra ponte e rete, in ogni caso non serve per lo scopo.
Per adesso vado con una sola fase anche perchè al momento non ho la necessità delle tre fasi, in seguito si vedrà.
ElettroshockNow :
È pur vero che l'arduinverter testato non era provvisto della protezione rapida ,come nei video ,la quale consentiva anche corti netti alimentando il ponte anche con la rete .Come mai ne hai fatto a meno? Quel tipo di protezione sul lato DC è fantastica, col mio piccolo inverter mi sono divertito molte volte a mettere in corto la 220v e non ha mai fatto cilecca.
ElettroshockNow :
Lo scopo del progetto era creare un nodo dc sull'alta tensione con neutro in comune.
La cosa che invece mi interessa è proprio arrivare a un nodo DC tra rete e un elevatore DC DC.
Una domanda che mi sono posto è, cosa succede se per un motivo qualunque si invertisse fase e neutro sul prelievo dalla rete?
ElettroshockNow il 14/8/2017, 18:30
Re: Trasformare un inverter di rete tree fase a isola
Creare un nodo Dc sul survoltore ha una necessità. ..appunto la fase.
Cosa succede se si invertono fase è neutro in ingresso ?
Niente di distruttivo ,ma otterresti una riduzione della tensione in uscita ,la quale entrerà in oscillazione in funzione della fase tra ingresso e uscita .
Il motivo ...il banco condensatori .
Nel survoltore si lavora appunto in alta frequenza e poco importa l'onda in uscita .
Invece caricando i condensatori con la rete ,essi seguiranno la tensione in ingresso.
Solo nel caso che la fase ingresso ed uscita risultasse 0 avresti in pratica un bypass della capacità di livellamento .
Un'altra nota ...
La tensione in uscita dell'inverter si attesta sui 200 V.
Dalle prove regolando il il survoltore per ottenere 220V ,fin tanto riesce a mantenere il carico la tensione risulterà stabile ,altrimenti si siederà alla tensione in ingresso meno le cadute del ponte e del filtro .
Se vuoi usare l'stm come generatore spwm ,puoi farlo anche senza feedback .
Avrai in uscita una tensione sinusoidale avente come tensione di picco pari a quella del survoltore .
Ciò significa che il feedback puoi farlo fare al dc/dc converter regolandolo a circa 320V duali
Pinko il 14/8/2017, 19:56
Re: Trasformare un inverter di rete tree fase a isola
Chiarissimo, per la fase eccito un piccolo relè di pochissimi mA (in modo da non influire sul differenziale)tra fase e terra per eccitarne uno dimensionato allo scopo.
Sapevo cne la tensione in uscita avrà un calo dovuto alle perdite, personalmente non credo sia un grosso problema, comunque da me non ho mai misurato meno di 230 molto spesso anche 240.
In effetti il feedback è meglio sul lato DC. Alla prossima appena avrò qualche risultato.
Ti auguro un buon ferragosto.
Pinko il 16/8/2017, 12:46
Re: Trasformare un inverter di rete tree fase a isola
ElettroshockNow :
Per i segnali spwm puoi usare quelli generati dall'stm32 passando attraverso degli npn per pilotare i catodi. Quindi andrebbe pilotato così. E' esatto?
Allegati:
ElettroshockNow il 16/8/2017, 18:38
Re: Trasformare un inverter di rete tree fase a isola
Si ;) .
Come hai risolto per alimentare il Fly principale ?
Mi raccomando per le prime prove alimenta il ponte con un alimentatore limitato e imposta il deadtime alto .
Pinko il 16/8/2017, 19:43
Re: Trasformare un inverter di rete tree fase a isola
Il flay prindipale è alimentato rirettamente dal BUS, danto alimentazione raddrizzando la rete limitata con lampada da 60w, al momento non ne ho una più piccola, e ho tutte le alimentazioni necessarie. Curioso il fly, riesce ad erogare corrente fino a che l'alimentazione scende intorno ai 100v, quindi userò un trafo a presa centrale, appunto sui 110v DC.
Certo partirò da 3uS, limito con lampada più piccola e monitoro con pinza amperometrica.
Adesso preparo la scheda per pilotare un semiponte e la protezione lato DC.
Mille GRAZIEEEEEEEE.
ElettroshockNow il 17/8/2017, 11:59
Re: Trasformare un inverter di rete tree fase a isola
È un bel Fly

.
Per la protezione lato DC la vedo difficile ,con quei grossi condensatori.
Per una protezione rapida il sensore hall sul BUS dc deve essere inserito tra il banco e il ponte ,altrimenti misura anche gli Spike dei condensatori .
E tu hai un bel banco ...

Pinko il 17/8/2017, 13:47
Re: Trasformare un inverter di rete tree fase a isola
Sì, hai perfettamente ragione, avevo cercato un modo per isolarlo dal ponte ma per come come è fatto il pcb non c,è modo, però per le prime prove ho pensato che se nel sensore faccio passare sia il negativo che positivo, (ovviamtente in senso opposto tra i due) dovrebbe salvaquanmi il ponte.
Tu come l'hai pensata, in uscita sul lato AC?
ElettroshockNow il 17/8/2017, 16:06
Re: Trasformare un inverter di rete tree fase a isola
Diciamo che monitorare la corrente tra banco e ponte ha il doppio vantaggio di proteggere il ponte da problemi dovuti dal carico (es corto) e da un possibile incrocio (di solito errore umano) .
Sia l'arduinverter con il sensore Hall e sia il ponte da 1.5K con lo shunt eseguono la protezione rapida sulla DC .
Sul lato AC invece mi preoccupo solo da sovrassorbimento usando un comune trasformatore amperometrico.
È pur vero che lo stesso sensore viene letto dall'stm32 ogni 50uS ,quindi si potrebbe inserire nel firmware una protezione rapida ,ma ahimè non inferiore appunto a 50uS .
Altrimenti devi realizzare sempre usando lo stesso sensore con offset ,un comparatore a finestra .
Se la tensione è superiore a offset+V_sensore o inferiore a offset-V_sensore mandi in shutdown il ponte usando l'ingresso dedicato sulle tue schede driver.
In quel caso scendi sotto al uS di intervento con la garanzia di proteggerlo anche con un corto netto sull'uscita.
A livello firmware invece anche introducendo la modifica non credo che il ponte resista ..almeno che sia sovradimensionato
Pinko il 17/8/2017, 20:55
Re: Trasformare un inverter di rete tree fase a isola
ElettroshockNow :
Altrimenti devi realizzare sempre usando lo stesso sensore con offset ,un comparatore a finestra .Però dovrò piazzarlo sempre prima del banco, o intendi sul lato AC?. Gli spike porterebero a un intervento non voluto, per evitare questo andrebbe alzata la soglia di intervento, però così il ponte potrebbe cedere. E se mettessi in parallelo i semiponti?
Comunque il comparatore è questo, già testato.
Allegati:
ElettroshockNow il 18/8/2017, 1:04
Re: Trasformare un inverter di rete tree fase a isola
Si intendevo il lato AC .
In tal caso se l'intervento è rapido inferiore al uS il ponte sarà in grado di sopportare correnti molto elevate (bisogna leggere il datasheet) .
Il tuo schema è bellissimo con doppio comparatore ,ma adatto solo in dc .
Ponendolo sulla linea AC dovrai modificarlo in comparatore a finestra perché dovrà rilevare una corrente alternata .
Esempio :
Intervento corrente 100A con sensore avente sensibilità 20mV/A .
Quindi quando scorreranno 100A avrai una tensione di 2V (0.02×100) che si somma alla Vref (di solito 1/2 Vcc ,quindi 2.5V) se la correte scorre in un verso o si sottrae nell'altro.
Il comparatore a finestra dovrà intervenire se la tensione sale oltre i 4.5V oppure se è inferiore a 0.5V .
Solo così potrà intervenire in regime alternato .
Ovviamente parlo di sensori alimentati in singola ,invece per quelli duale il discorso è leggermente diverso.
Come ti dice l'stm32 misura in regime alternato la corrente ,ma lo fa ad una velocità molto bassa (relativamente ...

50uS) ...e penso che anche un bel igbt non possa resistere alla corrente di quel banco per così tanto tempo .
Mettere in parallelo più semiponti non è una cattiva idea ,ma serve ?
Dipende dalle tue esigenze ...calcola sempre che tutto dipenderà dal tuo prossimo progetto ....il survoltore
Pinko il 18/8/2017, 11:14
Re: Trasformare un inverter di rete tree fase a isola
ElettroshockNow :
In tal caso se l'intervento è rapido inferiore al uS il ponte sarà in grado di sopportare correnti molto elevate (bisogna leggere il datasheet) .ElettroshockNow :
Ponendolo sulla linea AC dovrai modificarlo in comparatore a finestra perché dovrà rilevare una corrente alternata .Quindi sarebbe così
ElettroshockNow :
Mettere in parallelo più semiponti non è una cattiva idea ,ma serve ?
Dipende dalle tue esigenze ...calcola sempre che tutto dipenderà dal tuo prossimo progetto ....il survoltore Solo per renderlo più robusto, non ho particolari esegenze.
Il survoltore! Bella rogna, però non è inarrivabile, l'idea è più di uno in parallelo, adesso mi dedico all'inverter.
No riesco a mettere le immagini al posto giusto, come si f?
Allegati:
ElettroshockNow il 18/8/2017, 13:50
Re: Trasformare un inverter di rete tree fase a isola
Ottimo ;) .
Per le immagini :
-se le alleghi è come una email ....tutte in fila a fine testo.
Altrimenti ti apri una discussione nella sezione "gli allegati degli utenti " chiamandola come ti pare ...io ho scelto "allegati di elettroshocknow"

Posti un piccolo testo e le immagini allegate .
A quel punto i file sono caricate nel server e puoi prendere il loro URL e incollarlo in altri messaggi con il Tag " img "
Allegati:
Pinko il 20/8/2017, 19:26
Re: Trasformare un inverter di rete tree fase a isola
Perfetto! sono riuscito a isolare il negativo tra ponte e banco, quindi protezione DC. Ora devo fare in modo che anche il micro riceva il segnale SD, altrimenti, spengo si i driver, però se l'anomalia persiste andrebbe in loop, non ho capito se tale funzione è stata impementata o no, se sì, che tipo segnale? e quale pin?
Un saluto Luigi
ElettroshockNow il 21/8/2017, 15:43
Re: Trasformare un inverter di rete tree fase a isola
Attualmente il Micro non effettua SD per protezione.
Sarà implementata a breve,ma devo decidere le condizioni.
Penso solo per sovrassorbimento ,bassa tensione (batteria e uscita) ,alta tensione(batteria e uscita) ,alta temperatura ,ma nessuna protezione rapida quindi sarà il circuito esterno a mandare in SD per gli Spike .
Per le condizioni da SD del Micro prevedo un blocco di circa 5 secondo e tre tentativi di restart .
Il Micro comanda gli SD inviando un segnale positivo e quando avviene anche gli spwm non saranno presenti .
Solo per info:
I Pin SD dell'stm32 attualmente usati appunto per lo SD possono essere in un futuro usati per creare la terza fase ;) e eventualmente facciamo uscite lo SD da un'altro Pin .
Però. ...nel tuo caso serve ?
Calcola che gli SPWM vengono interrotti nella stessa condizione ,quindi potresti far a meno degli SD

Pinko il 21/8/2017, 23:40
Re: Trasformare un inverter di rete tree fase a isola
ElettroshockNow :
Per le condizioni da SD del Micro prevedo un blocco di circa 5 secondo e tre tentativi di restart .Ok tutto chiaro. Per adesso tramite un opto mando in reset il micro con lo stesso segnale proveniente dal compratore.
Per le tre fasi in seguito si vedrà, un passo alla volta.
ElettroshockNow il 21/8/2017, 23:55
Re: Trasformare un inverter di rete tree fase a isola
Il reset

....un escamotage niente male
Pinko il 23/8/2017, 23:28
Re: Trasformare un inverter di rete tree fase a isola
Ho fatto le prime prove, solo un semiponte con alimentazione 130v duali prelevati da un trasfomatore con presa centrale che fa da neutro, DT 1,5us circa 35mA di assorbimento senza filtro, il pwm sui gate sembra nella norma.
Dovrei collegarlo al filtro e vedere cosa esce, però l'inverter nato per immettere in rete e sprovvisto del neutro che adesso diventa lo 0v del banco condensatori, e fino a qui ci sono, il suo filtro nato per le tre fasi non ha traccia del neutro, lo schema base è questo. Il comune dei condensatori non è collegato con altri componenti, credo che vanno collegati al neutro. E' così?
Allegati:
Pinko il 25/8/2017, 22:41
Re: Trasformare un inverter di rete tree fase a isola
Prime prove un pò deludenti, semionda positiva tosata.
Allegati:
ElettroshockNow il 26/8/2017, 6:24
Re: Trasformare un inverter di rete tree fase a isola
Umm mai vista così!!!
Non tanto per la tosatura ,ma per la sua asimmetria tre le semionde.
Quel firmware stai usando ?
La cimatura avviene anche durante il softstart?
Pinko il 26/8/2017, 7:51
Re: Trasformare un inverter di rete tree fase a isola
L'ultima, senza offset 1,65v e senza feedback AC, la cimatura avviene sia durante il softstart e permane anche allo spegnimente è sempre presente
Una buona giornata
ElettroshockNow il 26/8/2017, 10:02
Re: Trasformare un inverter di rete tree fase a isola
Aspe. ...
Non c'entra niente ,ma se puoi fare questa prova .
Due resistenze tra 3.3 e gnd per ottenere 1.65V (due da 10K vanno bene).
E il segnale lo porti sia sull'offset che sul Pin V_Fb .
ElettroshockNow il 26/8/2017, 10:12
Re: Trasformare un inverter di rete tree fase a isola
In questa configurazione come risolta il segnale ?
ElettroshockNow il 26/8/2017, 11:21
Re: Trasformare un inverter di rete tree fase a isola
Nota :durante il softstart non avviene nessun controllo sulla forma .
C'è solo un aumento graduale della percetuale di sinusoide che modula il pwm .
Quindi mi sarei aspettato una sinusoide perfetta durante lo startup.
C'è qualcosa che ci sfugge !!!
Potrebbe essere la frequenza di pwm di 24K ?
Puoi avere conferma usando il dead time test ,aggiungendo il trimmer amplitude.
La frequenza di pwm in quel caso era 18K
ElettroshockNow il 26/8/2017, 11:22
Re: Trasformare un inverter di rete tree fase a isola
Sono 50Hz ?
Pinko il 26/8/2017, 13:39
Re: Trasformare un inverter di rete tree fase a isola
Appena ho un po di tempo farò tutte le prove, con un firmware precedente (non ricordo quale), con ponte e trasfo avevo minor assorbimento che con l'attuale firm, inoltre sempre con l'ultima versione, appena parte il micro ho un picco di assorbimento che poi scende gradualmente a pwm completo, e questo mi succede sia con ponte e trasfo, sia con con il ponte in questione, cosa che non mi succedeva con la 18Kz
Si sono 50Hz
Pinko il 26/8/2017, 14:48
Re: Trasformare un inverter di rete tree fase a isola
ElettroshockNow :
In questa configurazione come risolta il segnale ?
Ho la prova più veloce, così ho un'onda perfetta
ElettroshockNow il 26/8/2017, 16:00
Re: Trasformare un inverter di rete tree fase a isola
Ummm ....monta il trimmer amplitude .
Modifico al volo il codice .
Il trimmer varierà la frequenza portante ,così ci togliamo il dubbio che sia lei la colpevole. ..
Altrimenti è il filtro !!!
ElettroshockNow il 26/8/2017, 16:02
Re: Trasformare un inverter di rete tree fase a isola
Stai usando le uscite 1 o 2 ?
ElettroshockNow il 26/8/2017, 16:31
Re: Trasformare un inverter di rete tree fase a isola
il trimmer amplitude in questo firmware modifica la frequenza pwm da 9600 a 36000 Hz...
NON TESTATO .....scappo vado a fare la spesa

...
Allegati:
INVERTER_SINGLE_PHASE_EA_Rev2_with_freq.zip
ElettroshockNow il 26/8/2017, 18:54
Re: Trasformare un inverter di rete tree fase a isola
Codice testato ...con monitor frequenza.
La frequenza portante è selezionabile tramite il trimmer sull'ingresso PA0 (ex amplitude) e può variare tra 10Khz e 36Khz (a step .....)
Fammi sapere se cambia qualcosa ...
Da me onda perfetta ...con il sibilo sotto i 18K e ondulata sotto i 12K
Allegati:
Pinko il 27/8/2017, 11:52
Re: Trasformare un inverter di rete tree fase a isola
Ho caricato il firm e montato il trimmer, molto peggio, mi ritrovavo situazioni sempre diverse, cambiato il micro questa è la situazione attuale, c'è ancora da fare, però dalla stalla alle stelle. Non capisco perhè la semionda negativa era perfetta.
ElettroshockNow :
Altrimenti è il filtro !!!
Devo tirarlo fuori e controllare.
Una buona domenica.
Allegati:
ElettroshockNow il 27/8/2017, 11:59
Re: Trasformare un inverter di rete tree fase a isola
Metti un piccolo carico in uscita e vedi se le cime appiattite spariscono.
Hai provato anche con frequenze più basse ?
ElettroshockNow il 27/8/2017, 12:04
Re: Trasformare un inverter di rete tree fase a isola
Un'altra cosa ...hai portato a 0 tutti e tre i nodi dei condensatori del filtro ?
Pinko il 27/8/2017, 12:13
Re: Trasformare un inverter di rete tree fase a isola
Alimento il ponte con un piccolo trasformatore, il fly l'ho tolto dalla main e alimento dalla rete, e sorpesa, il flay una volta tolto dalla main ha il gnd isolato. Con il carico le cime spariscono ma il trafo cede con 55w.
Allegati:
Pinko il 27/8/2017, 12:15
Re: Trasformare un inverter di rete tree fase a isola
Dimenticavo 18Khz. Si tutti e tre a 0
Pinko il 27/8/2017, 23:15
Re: Trasformare un inverter di rete tree fase a isola
Tolto il filtro e misurato tutti i condensatori, 6 su 9 da sostituire, ho rimesso solo quelli interessati, è sicuramente migliorato però ancora non esce una buona onda. La prima foto senza carico, la seconda con circa 80w. Ricordi circa l'autoconsumo del tuo Arduinverter? Io misuro intorno a 6/7mA, però la mia pinza non è un gran chè.
Allegati:
ElettroshockNow il 27/8/2017, 23:23
Re: Trasformare un inverter di rete tree fase a isola
Direi buona ;) ...
Per l'autoconsumo ...è dovuto solo al filtro e da un eventuale incrocio che deve ovviamente non avvenire .
Hai simulato il filtro con lt Spice ?
Per capire se è sufficiente .
Calcola che sull'uscita 220 devi avere almeno un condensatore da 2.2uF (tipo quelli dei motori) e solo lui ti fa' consumare 220/ 1500 = 150mA
ElettroshockNow il 27/8/2017, 23:26
Re: Trasformare un inverter di rete tree fase a isola
Io per ora filtro con un filtro pigreco. ...1uF ...induttore modo comune da 1mH e un 2.2uF .
Mai provato con la tua configurazione ...
Mi sembra molto buona ,ma credo che dovrai lavorarci ...nasce per un'altro scopo
Pinko il 27/8/2017, 23:38
Re: Trasformare un inverter di rete tree fase a isola
Sulla prima iduttanza 4,7uF sulla seconda .68uF e sulla terza 1,5 uF. Di lt Spice ne ho sentito parlare, non credo di saperlo usare.
Metterò un condenzatore come tu dici, ma quel 1500 che cos'è?
ElettroshockNow il 27/8/2017, 23:52
Re: Trasformare un inverter di rete tree fase a isola
Ops ...non seguire i dati del mio filtro perché adatti per un LF .
Il tuo non deve avete condensatori sull'uscita del ponte ....avrebbero una reattanza capacitiva troppo bassa perché soggetta alla frequenza portante (cosa che non avviene o in piccola parte da un LF)
ElettroshockNow il 27/8/2017, 23:57
Re: Trasformare un inverter di rete tree fase a isola
Il 1500 Ohm è la reattanza capaciriva del condensatore in uscita .
Puoi usare in tool online cercando calcola reattanza capacitiva.
L'ultimo condensatore sull'uscita sarà soggetto solo alla 50Hz quindi se calcoli la sua reattanza a 50H ecco che esce fuori 1500 ;).
È un modo semplice per sapere quanto consuma.
Stesso discorso anche per gli altri ,ma più ti avvicini al ponte e maggiore sarà la portante .
Sul ponte invece ci sarà solo lei ...quindi tornando al discorso di prima ,prova a calcolare un condensatore da 1uF pilotato dalla 24K ...

A proposito attualmente che frequenza usi ?
Sempre 18K
ElettroshockNow il 28/8/2017, 0:02
Re: Trasformare un inverter di rete tree fase a isola
Domanda...
Se diminuisci la base dei tempi vedi l'ondulazione della portante ?
Te lo chiedo perché vedo la traccia molto accentuata e potrebbe essere lei ..oppure semplicemente la regolazione alta

Pinko il 28/8/2017, 0:22
Re: Trasformare un inverter di rete tree fase a isola
ElettroshockNow :
Il tuo non deve avete condensatori sull'uscita del ponte ....avrebbero una reattanza capacitiva troppo bassa perché soggetta alla frequenza portante (cosa che non avviene o in piccola parte da un LF)
Sisi lo sapevo, colpa mia perchè non ne ho parlato, il ponte è collegato al filtro tramite n'induttanza di 4,25mH (non presente sul filtro della foto), annegata in contenitore di alluminio e fissata sul dissipatore.
ElettroshockNow :
Il 1500 Ohm è la reattanza capaciriva del condensatore in uscita .Ok capito.
Si sono 18Kz, mi è sembra la migliore, ma ne proverò altre. Sono tutte prove fatte in modo veloce, c'è sempre poco tempo a disposizione.
Pinko il 28/8/2017, 0:32
Re: Trasformare un inverter di rete tree fase a isola
ElettroshockNow :
Domanda...
Se diminuisci la base dei tempi vedi l'ondulazione della portante ?
Te lo chiedo perché vedo la traccia molto accentuata e potrebbe essere lei ..oppure semplicemente la regolazione altaE' l'effetto macchina, un è sfogata e un po perchè è difficile beccare il fotogramma (tubo catodico e obbiettivo macchina). devo farne almeno 4-5 e poi prendo la meno peggio.
Pinko il 28/8/2017, 15:13
Re: Trasformare un inverter di rete tree fase a isola
Per fugare ogni dubbio ho fatto la prova su un ponte a mosfet (giusto per stare in bassa tensione), stesso risultato, il problema sta nell'induttanza.
Il calcolo dovrebbe essere grossomodo come per i crossover per casse acustiche del secondo ordine, però li sò il carico applicato (impedenza in ohm) mentre nello specifico come si fà? e che taglio?
ElettroshockNow il 28/8/2017, 21:10
Re: Trasformare un inverter di rete tree fase a isola
Hai messo Il dito nella piaga

Con un carico variabile diventa tutto più difficile ,ma a noi conta il taglio .
Io mi oriento con un passa basso di primo ordine sui 1500-2000Hz composto da un induttore sui 3uH e cond da 2.2uF (parliamo sempre di un HF ) .
Tu hai a disposizione un 4.7uH ,ma devi confermare che non sia in modo comune con quelli delle altre fasi ,ma indipendente .
Oltre al suo valore deve essere anche di generose dimensioni perché non deve saturare il nucleo ad alti carichi (i migliori sono induttori con traferro, ma svantaggiosi in termini di emi)
Come ti dicevo non deve saturare perché se avviene si perde il potere filtrante e la portante si riverserebbe sull'uscita con brutte conseguenze sui carichi o su un eventuale filtro emi in uscita .
Per la capacità invece devi calcolare il dv a pieno carico con il classico calcolo 1/2CV^2 .
Dito nella piaga

....
Si perché secondo me ,ma ancora non ho ben chiaro ciò che accade ,l'induttore del filtro si comporta come in un buck converter ,accumulando e rilasciando energia.
Cmq in conclusione ti consiglio di usare il tuo 4.7uH aggiungendo un 2.2uF ,confermando della sua bontà (dimensione e indipendente )
Pinko il 28/8/2017, 22:57
Re: Trasformare un inverter di rete tree fase a isola
ElettroshockNow :
Tu hai a disposizione un 4.7uH ,ma devi confermare che non sia in modo comune con quelli delle altre fasi ,ma indipendente .Non sono in modo comune, una per ogni fase e a giudicare dal peso, sicuramente su lamierini. Stavo giusto pensando di ricontrollare la grossa scheda ma non è più necessario, in realtà quella scheda altro non è che il fitro EMI (chè stupido), li gli induttori sono in modo comune.
Agiungo solo un bun condensatore e per il resto lascio tutto come stà.
Comunque con 100w la sinusoide direi che è quasi perfetta.
Ti ringrazio infinitamente per tutto il tempo che mi stai dedicando, purtroppo ne avrò ancora bisogno!
Pinko il 5/9/2017, 14:50
Re: Trasformare un inverter di rete tree fase a isola
Alimentato con trasformatore 12 0 12 è come se il centrale non fosse collegato e questa è l'uscita http://www.energialternativa.org/cgi-bin/yabb2/YaBB.pl?action=downloadfile;file=IMG%5F0248%2EJPG con carico di 3,7A, stesso risultato alimentando con alimentatore 30v senza centrale. Ho capito che è il passaggio dello zero, perchè succede questo?
P.S la tensione 10,7v a vuoto, con carico 6,2v.
ElettroshockNow il 6/9/2017, 6:49
Re: Trasformare un inverter di rete tree fase a isola
Nella stessa condizione com'è la tensione di bus ?
Calcola che lo stai alimentando a 50Hz e sarà tutto a carico dei condentori .
Se piccoli dovresti avere variazioni della tensione di uscita in funzione dello sfasamento tra la 50hz di alimentazione e di uscita .
Per quella strana forma ...sembra che il sia il deadtime troppo alto
Pinko il 6/9/2017, 16:51
Re: Trasformare un inverter di rete tree fase a isola
ElettroshockNow :
Nella stessa condizione com'è la tensione di bus ?
Calcola che lo stai alimentando a 50Hz e sarà tutto a carico dei condentori .
Se piccoli dovresti avere variazioni della tensione di uscita in funzione dello sfasamento tra la 50hz di alimentazione e di uscita .
Per quella strana forma ...sembra che il sia il deadtime troppo alto-La tensione resta sempre stabile.
-Per il calo di tensione ho provato co due batterie in serie 12 0 12 e il risulato è sempre idem.
-Il DT in effetti era troppo alto, ma penso non sia imputabile allo stesso, anche regolandolo quasi al limite non cambia nulla.
Comunque, visto che la protezione fa il suo dovere, mi sono fatto coraggio e l'ho alimentato direttamente dalla rete, ingresso 232v uscita 220, con carico di 160w la tensione resta stabile e la forma d'onda non ha quello strano comportamento. Bisogna vedere con un carico più pesante.
ElettroshockNow il 6/9/2017, 18:15
Re: Trasformare un inverter di rete tree fase a isola
Mi viene da pensare che sia la vce degli igbt,ma non riesco a focalizzare .
Sembrano proprio quei 2V che perdono gli igbt nel passaggio per lo zero .
Dovresti aumentare gradualmente la tensione di bus e vedere se quel gradino resta invariato .
Ovviamente a tensione di lavoro diventa quasi impercettibile.
Se è così bisognerebbe modificare la modulante per cercare la perfezione.
Una foto dello stato attuale ?

...
Pinko il 6/9/2017, 19:11
Re: Trasformare un inverter di rete tree fase a isola
Anche se poco si nota ancora proprio nel passagio per lo zero.
Meglio di così non riesco.
Allegati:
ElettroshockNow il 6/9/2017, 19:31
Re: Trasformare un inverter di rete tree fase a isola
Il gradino quindi resta invariato .
Credo che dipenda dagli igbt .
Per ora non tocco il codice ,ma prevedo di rilevare la tua stessa anomalia.
La correggeremo più avanti ;)
Pinko il 6/9/2017, 21:02
Re: Trasformare un inverter di rete tree fase a isola
Un'ultima cosa, (per adesso) volendo usare l'ultima versione firmware va omesso il trimmer esatto?
ElettroshockNow il 6/9/2017, 21:34
Re: Trasformare un inverter di rete tree fase a isola
Pinko :
Un'ultima cosa, (per adesso) volendo usare l'ultima versione firmware va omesso il trimmer esatto?Quale trimmer?
Il deadtime è necessario, mentre quello sul feedback puoi per ometterlo....ti servirà per il monitor e protezioni
ElettroshockNow il 6/9/2017, 21:35
Re: Trasformare un inverter di rete tree fase a isola
Gli ingressi offset e Vfb se non usati devono essere posti a 1.65V con un semplice partitore resistivo.
Pinko il 6/9/2017, 21:45
Re: Trasformare un inverter di rete tree fase a isola
Parlo del trimmer per variare SPWM ingresso A0, mentre per il resto è ok.
ElettroshockNow il 6/9/2017, 23:06
Re: Trasformare un inverter di rete tree fase a isola
Pinko :
Parlo del trimmer per variare SPWM ingresso A0, mentre per il resto è ok.Nell'ultimo firmware il Pin è settato come ingresso analogico ,ma non ha nessuna funzione. ..puoi tranquillamente ometterlo.
Ovviamente la frequenza è quella impostata di 24Khz
Pinko il 10/9/2017, 8:55
Re: Trasformare un inverter di rete tree fase a isola
Bungiorno a tutti. Elettro, sto preparando il DC DC ma non ho capito bene come calcolare il feedback tensione, l'ho pensata così ma non so se è corretto, si regola la tensione voluta (es. 650v) con il duty cycle al minimo in modo da avere un ampio margine di intervento al calare della stessa. Spero di non essere fuori tema, altrimenti vedi tu.
P.S. Hai un buon mosfet da consigliarmi per i 48V?
ElettroshockNow il 10/9/2017, 9:29
Re: Trasformare un inverter di rete tree fase a isola
Non sei fuori tema ..questa è la tua discussione ...del tuo inverter ;)
Per il dc, sicuramente un pushpull .
Per il feedback ,io prenderei in considerazione la tensione minima di ingresso e in tali condizioni il massimo duty che vuoi ottenere (es:70%)...oppure alla tensione nominale con duty al 50% (sempre considerando la tensione di bus di 650V...o poco meno)
Il problema però che si incontra .....e qui non sò attualmente come aiutarti è :
dovrai avere il neutro.
-Lo puoi ottenere con i banchi condensatori e quindi realizzare un dc/dc es 48/650 (testato su piccole potenze ....per alte sarai un pioniere)
-oppure dc converter 48/325-0-325 ....qui però il problema è quale uscita seguire .Avresti un'uscita ben stabilizzata a 325V ,mentre l'altra risulterà troppo variabile
-oppure due dc converter 48/325 ,ognuno con il suo feedback
ElettroshockNow il 10/9/2017, 9:36
Re: Trasformare un inverter di rete tree fase a isola
Per la 48V un ottimo mos è irfb4110 o irfp4110 ..a seguire il 4310.
Solo per un bridge completo ...se lavori
in pushpull non vanno bene perchè si raddoppia la vds sui mos.
in push pull bisogna passare a mos con vds di almeno 180V ....oppure passare a igbt ...(qui però non sò consigliarti)
Pinko il 10/9/2017, 12:01
Re: Trasformare un inverter di rete tree fase a isola
In realtà è gia funzionate (come prototipo) con duty al massimo vavo oltre 750v.
Ho messo anche un carico da 300w però ancora il feedback non mi soddisfa.
Si è un push pull.
ElettroshockNow :
-Lo puoi ottenere con i banchi condensatori e quindi realizzare un dc/dc es 48/650 (testato su piccole potenze ....per alte sarai un pioniere)
-oppure dc converter 48/325-0-325 ....qui però il problema è quale uscita seguire .Avresti un'uscita ben stabilizzata a 325V ,mentre l'altra risulterà troppo variabile
-oppure due dc converter 48/325 ,ognuno con il suo feedback
L'uscita è -330 0 +330 il neutro è il centrale e il feedback è tra + e -, il problema che poni dovrebbe verificarsi per uno sbilanciamento del ponte dell'inverter è questo che intendi?
ElettroshockNow il 10/9/2017, 14:39
Re: Trasformare un inverter di rete tree fase a isola
Si ,nei carichi sbilanciati.
Il feedback insegue i 650V ...ma il neutro dovrebbe spostarsi quando il carico è solo su una semionda .
Io avevo rilevato tale anomalia ,poi kekko su un'altra versione che si basava sempre su uscita a semiponte realizzò due dc converter, uno dedicato al ramo positivo ed uno sul negativo.
Pinko il 10/9/2017, 14:57
Re: Trasformare un inverter di rete tree fase a isola
Ok perfetto, ottima idea uno per ogni ramo.
ElettroshockNow :
per alte sarai un pioniereSe arrivo a 500w per ramo sono stracontento. Andare oltre non rientra nelle mie capacità, ma non è detto che non ci provo.
Per i mosfet uso quelli che gia ho IRFP250
Pinko il 12/9/2017, 8:33
Re: Trasformare un inverter di rete tree fase a isola
Pinko :
Se arrivo a 500w per ramo sono stracontento.Intedevo con il pushpull
Ho questo mosfet può andare? sto provando a 97Khz.
http://ixapps.ixys.com/Datasheet/91522.pdf
Una buona giornata.
ElettroshockNow il 12/9/2017, 10:28
Re: Trasformare un inverter di rete tree fase a isola
Il datasheet riporta più Mos .
Cmq anche con il più piccolo ci rientri nei 500W .
Ho fatto due calcoli al volo (andrebbero fatti con calma ) e a 97K i due Mos dissipano circa 15W ,quindi con una aletta da 2.5K/W stai tranquillo .
Che hai scelto ...hard switching con sg ?
Pinko il 12/9/2017, 12:56
Re: Trasformare un inverter di rete tree fase a isola
E' il 58N20 TO247, sui 200v non ne hoh trovati molti.
L'aletta e generosa, la scelta e stata sul TL494 che si presta molto bene.
Devo trovare un carico adeguato per vedere fin dove si spinge.
ElettroshockNow il 12/9/2017, 14:50
Re: Trasformare un inverter di rete tree fase a isola
Penso che andrai oltre con i 58

La scelta dei 200 è perché normalmente ai capi del Mos troverai con batterie cariche 130V più eventuali Spike .
Quindi in teoria puoi scendere un po', ma se vyoi restare in tranquillità punta sui 200V .
Il tl mi piace tantissimo ,se poi usi anche l'errore corrente lo rendi protetto
Pinko il 13/9/2017, 20:01
Re: Trasformare un inverter di rete tree fase a isola
Oggi ho fatto altre prove,.
Autoconsumo 75mA a 50V
con due lampadine a incandescenza (per adesso non altro)
lato 50v =3,92A
lato 460v =0,753mA tra neutro v+
frequenza pwm 240Khz
ferrite EE 65x65x27
primario 3 spire secondario 20+20 spire.
Ho notato che è suscettibile anche mettendo le dita sull'aletta dei mosfet (sono senza isolante) ,pero questo protebbre essere dovuto al fatto che l'avvolgimento 48v e fatto con mormale filo smaltato, mentre il 650v e con filo di litz.
Pinko il 13/9/2017, 20:09
Re: Trasformare un inverter di rete tree fase a isola
Ecco l'accrocco
Allegati:
ElettroshockNow il 13/9/2017, 20:20
Re: Trasformare un inverter di rete tree fase a isola
E lo chiami accrocco ?
Sono le più belle realizzazioni ...
Però ricontrolla le correnti o tensioni ...hai ottenuto una efficienza un po' alta ;)
Cmq l'autoconsumo è spettacolare ...e pensar che è un hard ...grande pinko
Pinko il 13/9/2017, 21:25
Re: Trasformare un inverter di rete tree fase a isola
Ti rigrazio. Questo è quello che mi da la pinza amperometrica, che non è un gran chè, pero non dovrebbero discostarsi molto, farò un test più approfondito dopo aver avvolto per bene il primario con del filo di litz.
Mi manca il soft start, il datasheet non l'ho capito, hai qualche info da darmi?.
In ogni caso alla fine posterò tutto, schemi e PCB (a qualcuno può tornare sempre utile).
ElettroshockNow il 14/9/2017, 16:10
Re: Trasformare un inverter di rete tree fase a isola
L'errore non è poco...
Potenza ingresso 50*3.92=196W
Potenza uscita 460*0.753= 346W
Prova usando un amperometro in serie ;)
Pinko il 14/9/2017, 20:41
Re: Trasformare un inverter di rete tree fase a isola
ElettroshockNow :
Potenza uscita 460*0.753= 346WLato 460v tra centrale(l'ho chiamato neutro) e v+, quindi 230v
ElettroshockNow il 15/9/2017, 8:06
Re: Trasformare un inverter di rete tree fase a isola
Ora si ....chiarissimo ..
Dovevo solo leggere meglio

Pinko il 15/9/2017, 20:27
Re: Trasformare un inverter di rete tree fase a isola
Ho avvolto il primario con il litz e.....

ho superato i 700w, poreve batterie, la tensione è scesa a 37v. E' però, mi devo accontentare di un autoconsumo maggiore, consideranto che ancora mancano gli snubber e l'induttore in uscita, credo che si attesterà almeno sui 15W o forse oltre.
ElettroshockNow il 15/9/2017, 21:32
Re: Trasformare un inverter di rete tree fase a isola
Uao. ..un'altro pianeta il litz.
Ma hai fatto le prove con carico sbilanciato ?
Anche solo con il dc ,quando carichi un solo ramo cosa succede all'altro ?
Pinko il 15/9/2017, 22:37
Re: Trasformare un inverter di rete tree fase a isola
Si, il litz è tutta unaltra cosa, è cambiato molto. Non ho fatta la prova che dici, ma la farò.
considerando che la tensione sulle batterie è scesa così tanto, a tensione nominale dovrei andare oltre, tu che ne dici? purtroppo per il filo mi sono arrangiato con quello che avevo, facendo i calcoli 16v a spire, sul secondario dovrei avere 21 spire + 1 una per perdite varie, mi sono dovuto fermare a 20 (un pò corto), l'ho devo ordinare e gia che ci sono prenderò anche due EE65 N87.
Pinko il 16/9/2017, 1:49
Re: Trasformare un inverter di rete tree fase a isola
ElettroshockNow :
-oppure dc converter 48/325-0-325 ....qui però il problema è quale uscita seguire .Avresti un'uscita ben stabilizzata a 325V ,mentre l'altra risulterà troppo variabile Mi ha fatto riflettere sul fatto dello sbilanciamento che potrebbe verificarsi se si sbilanciasse la semionda positiva o negativa del semiponte, in ogni caso il feedback interviene e siccome il raddrizzatore è a onda intera, perche dovrebbe sbilanciarsi se la corrente viene prelevata da entrambi i rami del trasformatore? ho detto una stupidaggine?
Allegati:
ElettroshockNow il 16/9/2017, 10:13
Re: Trasformare un inverter di rete tree fase a isola
Per me non dici una stupidaggine ,anzi è una conclusione logica .
Sto' cercando di recuperare gli schemi del convertitore che abbiamo usato ,molto simile al tuo ....,ma non ricordo se avevamo usato un ponte completo !!!
Ricordo che se si sbilanciava, la tensione rimaneva invariata ,ma il neutro si spostava causando deformazione o meglio un offset .
kekko.alchemi il 16/9/2017, 11:23
Re: Trasformare un inverter di rete tree fase a isola
Avevamo usato un ponte completo per il convertitore e un semiponte come finale. Applicando un carico con diodo succedeva che la tensione restava invariata, ma il neutro si spostava pericolosamente!
La soluzione migliore era utilizzare un doppio convertitore (con feedback indipendenti) uno per la semionda positiva e uno per la negativa, ma avevamo abbandonato il progetto perché si complicava troppo.
I pregi di quell'inverter erano enormi però, il convertitore analogico permetteva di non avere un feedback digitale e quindi una reazione praticamente immediata!!

Pinko il 16/9/2017, 14:34
Re: Trasformare un inverter di rete tree fase a isola
La prova non mente, con 600w di carico su positivo e centrale, ho 15v in più sul negativo, evidentemente il banco condensatori gioca un ruolo non indifferente, appena possibile farò una prova sull'inverter.
Pinko il 29/7/2018, 7:52
Re: Trasformare un inverter di rete tree fase a isola
ElettroshockNow :
Il gradino quindi resta invariato .
Credo che dipenda dagli igbt .
Per ora non tocco il codice ,ma prevedo di rilevare la tua stessa anomalia.
La correggeremo più avanti ;)Novità in merito? ha fatto prove in HF? appena avrò il minimo ardware indispensabile, testerò il nuovo firmware. Buona estate a tutti
Luigi
ElettroshockNow il 7/8/2018, 14:01
Re: Trasformare un inverter di rete tree fase a isola
Nessuna novità.....
L'offset risulta elevato se i due rami non hanno un buon feedback .
Pinko il 4/9/2018, 11:15
Re: Trasformare un inverter di rete tree fase a isola
Buongiorno a tutti.
ElettroshockNow :
Solo per info:
I Pin SD dell'stm32 attualmente usati appunto per lo SD possono essere in un futuro usati per creare la terza fase ;-) e eventualmente facciamo uscite lo SD da un'altro Pin .Sto preparando la mainboard con tutti gli accessori e anche la terza fase, quindi i pin saranno gli attuali SD e nella stessa sequenza delle atre fasi gia presenti, e così? Per il feedback AC credo ne serviranno tre, non posso andare oltre con lo schema se non so quali pin saranno impegnati ed eventuali modifiche.
Intanto metto gli schemi dei driver e dei semiponti, in seguito quello del DC DC 48v 650V. Un saluti a tutti
Allegati:
Pinko il 11/3/2019, 15:42
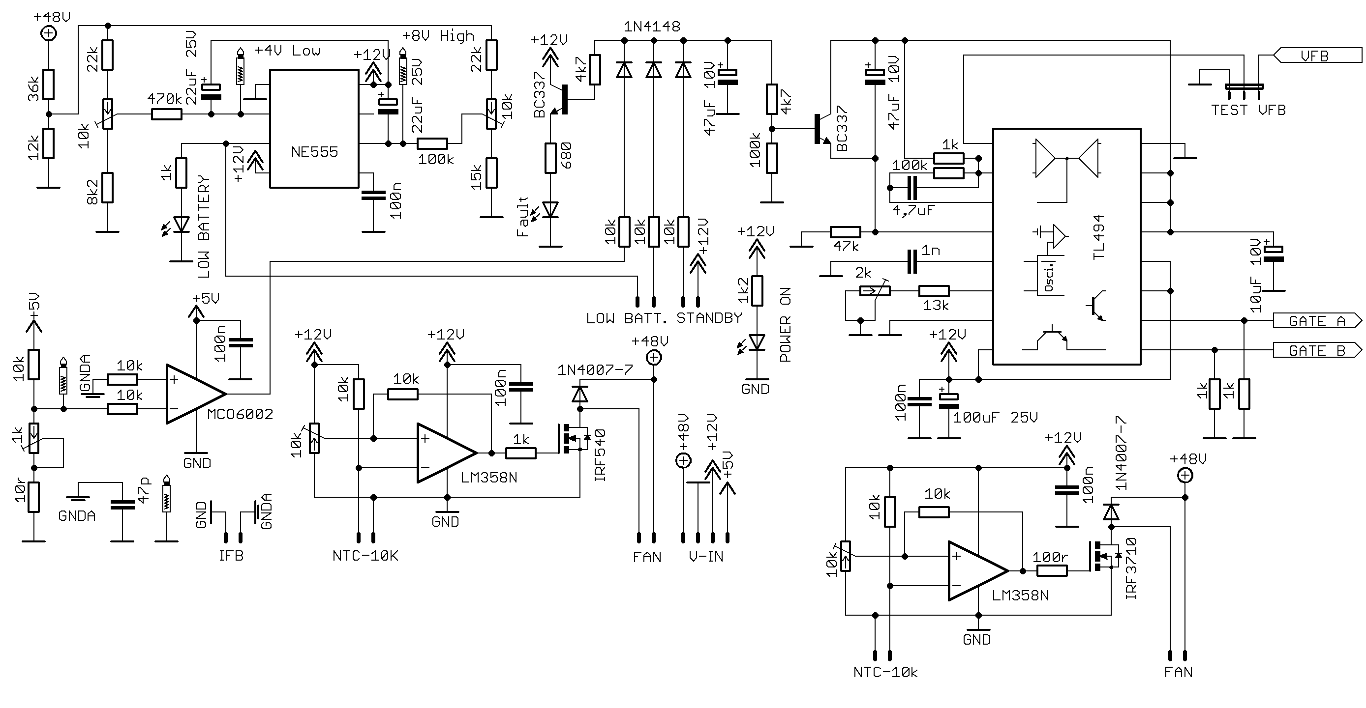
Re: Trasformare un inverter di rete tree fase a isola
Come promesso, ecco lo schema del mio dc dc converter 48 700v, testato e funzionante, l'unico neo riscontrato è il rendimento, con bassi carichi è modesto, mentre con alti carichi è molto alto. In altre parole all'aumentare del dutycycle la resa aumenta fino al 99%.
Tutto questo con il controllo feedback tensione attivo, mentre disattivando il feedback la resa resta sempre alta. E normale? Boo io non l'ho capito. Qualcuno ha una spiegazione?
Un saluto a tutti
Luigi
Allegati:
lemax74 il 13/3/2019, 12:12
Re: Trasformare un inverter di rete tree fase a isola
Gran lavoro Pinko! Complimenti.
Ho seguito l'argomento ed ho visto che ci hai lavorato parecchio!! Hai già fatto delle prove per verificare fino a quale potenza riesce a lavorare il duo DC-DC?
Pinko il 14/3/2019, 0:12
Re: Trasformare un inverter di rete tree fase a isola
Grazie, si ci ho lavorato un bel pò, ma sono molto soddisfatto, è arrivato tranquillamente a 1,45Kw, ma le batterie sono scese a 38v, comunque dovrebbe andare ad almeno 2Kw, il sotware che lo ha calcolato mi dice 2,45Kw.
Mi sono accorto che nello schema è doppio il circuito di ventilazione, (evidentemente l'ho incollato 2 volte) ovviamente ne occore uno soltanto.
Ecco i dati di calcolo e link del software
http://www.diysmps.com/forums/showthread.php?522-Calculation-programs-for-transformers-and-inductors/page9
Allegati:
lemax74 il 14/3/2019, 18:01
Re: Trasformare un inverter di rete tree fase a isola
Che programma usi per disegnare gli schemi?
Non mi è chiaro cosa fa l'integrato MCO6002
Pinko il 15/3/2019, 19:15
Re: Trasformare un inverter di rete tree fase a isola
Il famoso Eagle.
Ti sarà sfuggito che l'ingresso non invertente e collegato dopo lo shunt del ponte, è la protezione della corrente, l'integrato è un MCP6002EP.
Se noti anomalie segnala pure.
Piccolo cambiamento, ho sostituito il TL494 con il KA7500 (equivalente), quest'ultimo ha il massimo dutycycle del 46,3%, mentre il primo arriva al massimo 44,6%, così bastano 24 spire sul secondario e non 25.
Allego il file dello lo schematico formato Eagle e le librerie usate.
Allegati:
DC_DC_Converter_48_700v.zip
lemax74 il 15/3/2019, 21:50
Re: Trasformare un inverter di rete tree fase a isola
Avevo già iniziato anche io a fare lo schematico su eagle. Pensavo di fare due basette, una di alimentazione e driver e l'altra con in MOSFET ed il trafo.
La mia versione di eagle non mi permette di andare oltre i 10x16cm
Appena finirò pubblicherò anche i PCB formato Eagle.
