| Choose Language: |
| Welcome, Guest. Please Login or Register |
|
|
| News: |
| Energia Alternativa Laboratory › Elettronica/Elettricità › Apparati Elettronici › INVERTER A COMPONENTI DISCRETI OLD STYLE |
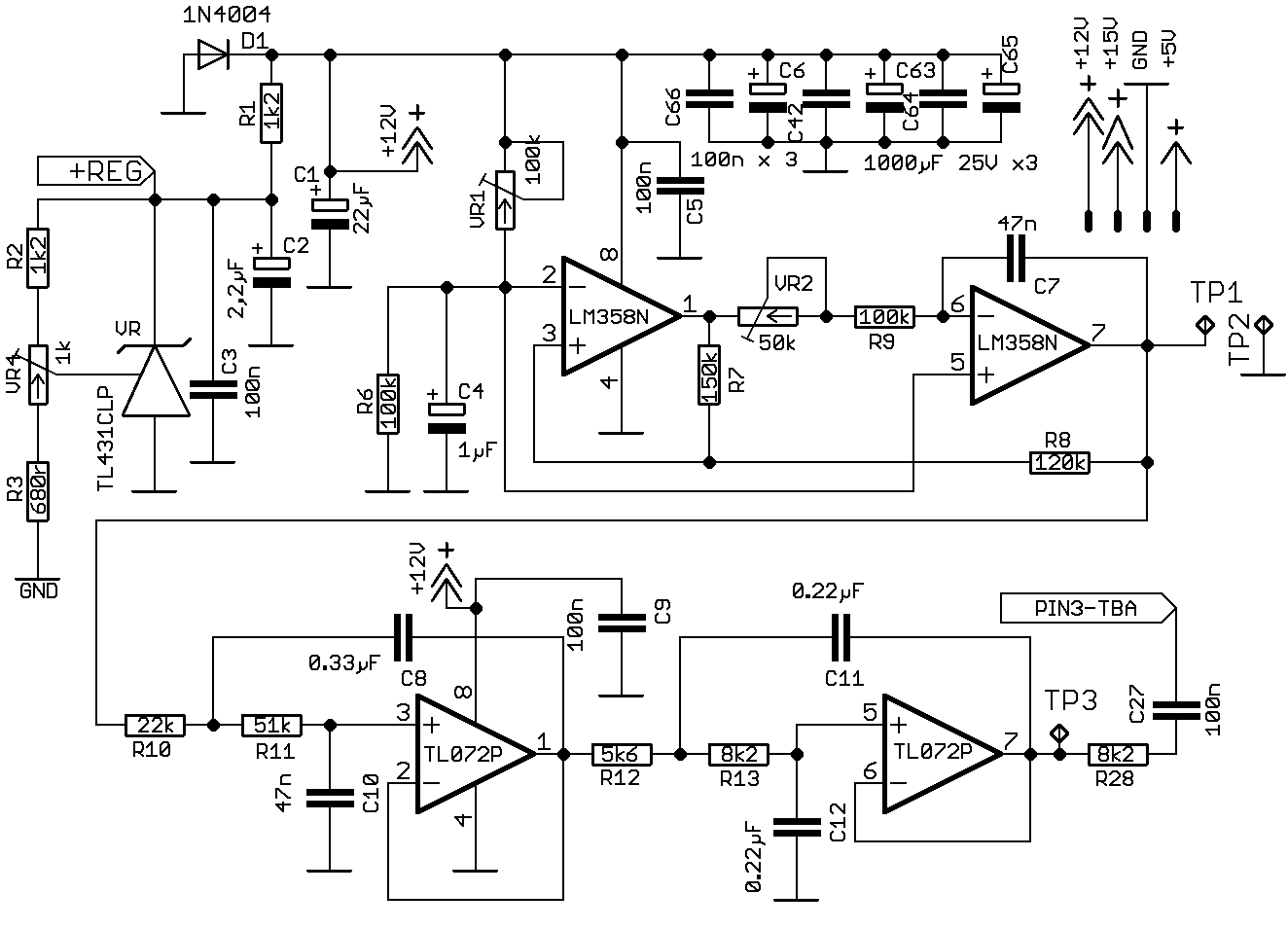
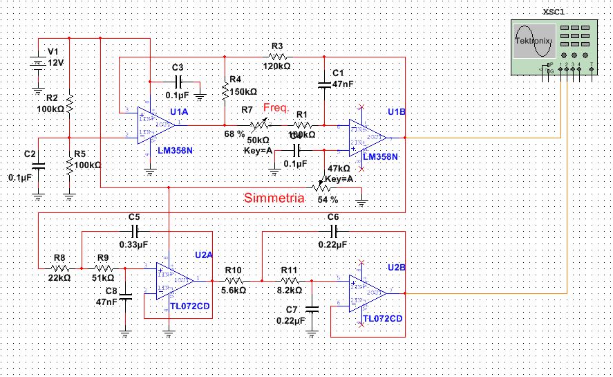
INVERTER A COMPONENTI DISCRETI OLD STYLE (Read 50508 times)
|
Energia Alternativa Laboratory » Powered by YaBB 2.6.11!
YaBB Forum Software © 2000-2025. All Rights Reserved.



Pages: 
INVERTER A COMPONENTI DISCRETI OLD STYLE (Read 50508 times)
